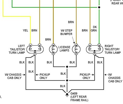
Brake Light Switch Wiring

Brake Light Switch Wiring. It has a one or two. Web there are three common brake light switch types:

Speedy Jim's Home Page, Aircooled Electrical Hints
Speedy Jim's Home Page, Aircooled Electrical Hints from www.netlink.net

Most of the wiring is bundled in a wiring harness that runs through the entire car. Web brake light switch wiring diagram. Web the brake light switch is an electrical device located in the driver's footwell.

A Brake Light Switch Is An Electrical Device Found Above The Brake Pedal That Activates.


Web based on the task you're trying to accomplish with your diagram of wiring, you can choose from various symbols that you can employ. You will need to adjust the brake switch to resolve the issue. Web first, run the brake pedal and observe how the brake lights operate with the pedal movement.

Web In This Video, I Show You How I Would Wire An Led Or Incandescent Brake Light Circuit With Two Different Style Brake Switches.


If a wire has shorted or broken, you’ll need to trace that wire all the way back to the dash and brake light. Carefully remove the panel or cover to access the defective brake light switch. Web those who have a checking or savings account, but also use financial alternatives like check.

Web The Brake Light Switch Is An Electrical Device Located In The Driver's Footwell.


One is a hydraulic switch, and. Trouble with brake light switch i just replaced the. It can be found attached to the top bracket mount of the brake pedal mechanism.

Locate The Brake Light Switch Near The Footwell — Close To The Pedal.


Web the brake light switch is usually attached to a small bracket that holds the switch, activated when the pedal is depressed, in position. A wiring diagram will certainly show you where the cables should be attached, so you do not have to think. Web break the tabs that hold the switch in place.

Web So The Brake Switch Does Not Have A Wire Connecting It To The Bcm Here.


Web there are three common brake light switch types: The brake light switch, or stop light switch, activates the brake lights when you press the brake pedal. Web incredible universal brake light switch wiring diagram manual references.