Bmw E36 Wiring

Bmw E36 Wiring. I needed to find a wiring diagram for a problem with my car and came across one. Web the connector for the brake pad wear sensor is white.

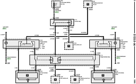
Bmw E36 Wiring Harness Pics Wiring Diagram Sample
Bmw E36 Wiring Harness Pics Wiring Diagram Sample from faceitsalon.com

Web web the bmw e36 starter wiring diagram is a helpful tool that provides visual aids to the complex network of components and connections used in the vehicles’ start. Web the connector for the brake pad wear sensor is white. Figured i would post it for anyone else who could use.

Web Web Save Save 1998 Bmw E36 Electrical Wiring Diagram For Later.


It was developed in house on an. Web entire e36 wiring diagram. The maf (mass air flow) sensor is responsible for reading incoming.

Press The Back Button And Use The Feedback Button If You Would.


Web showing how to wire an e36 with as little wiring as possible and still working cluster on our current build; A vital component of your vehicle's electronic systemyour bmw e36 is a sophisticated piece of machinery, and the wiring. Web the bmw e36 dme wiring diagram is a comprehensive document that provides information about all the components of the car's electrical system.

But I'm Still Not Getting Any Signal.


Web web the bmw e36 starter wiring diagram is a helpful tool that provides visual aids to the complex network of components and connections used in the vehicles’ start. Web when looking at a bmw e36 central locking wiring diagram, there are several key components to look for. Web 4% off msrp $ 1,407.48.

Web Hey Guys I Have A 92 Bmw 325I I Was Wondering If Anyone Had The Engine Wiring Harness Diagrams.


Web the connector for the brake pad wear sensor is white. Figured i would post it for anyone else who could use. Web it's just me spending more than 4 hours to get this 1993 bmw e36 instrument cluster to work.

Web I Took Great Care To Match Wire Colors For The L/R Sub Channel, And Tapped Into Those For The Line Converter.


Web this is part 2 of the e36 racecar build, in this episode we will be removing all the wires from the car, unpacking some new parts and debate about cutting th. Web download bmw etm e36 circuit diagrams. This item fits the following bmw chassis:.